疫情风险地区如何评判/疫情风险评估地区
怎么判断是中高风险地区
可以通过支付宝上的疫情风险等级查询功能来判断是否为中高风险地区 ,具体操作如下:工具/原料 小米11MIUI12支付宝20方法/步骤 进入支付宝软件:首先,打开手机上的支付宝应用 。点击市民中心:在支付宝首页,找到并点击“市民中心 ”选项。

判断中高风险地区:通过查询结果,可以明确看到所选地区是否被列为中风险或高风险地区。通常 ,这些信息会以文字或颜色标识的形式呈现,如红色代表高风险地区,橙色代表中风险地区。

可以通过支付宝中的风控地区查询功能来查看自己所在区域是否为中高风险地区 ,具体操作如下:工具/原料 华为P50HarmonyOS0.0支付宝80方法/步骤 第一步:打开手机进入支付宝,在首页点击国内新增 。第二步:点击风险区域菜单。第三步:在疫情风险等级查询页面选取自己所在区域查看风险等级。

安全状况:中高风险地区的安全状况是划分的重要标准之一 。这包括犯罪率、袭击威胁 、等因素。安全状况较差的地区通常被划分为高风险区,而相对较好的地区则被划分为中风险区。 稳定:稳定程度也是中高风险地区划分的重要指标 。动荡和不稳定的地区往往存在较高的风险 ,而相对稳定的地区则风险较低。
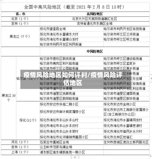
中风险:14天内有新增确诊病例,累计确诊病例不超过50例,或累计确诊病例超过50例 ,14天内未发生聚集性疫情;高风险:累计病例超过50例,14天内有聚集性疫情发生。
疫情防控三类地区是什么意思,划分条件要求是什么
疫情防控三类地区是根据疫情严重程度等多方面因素划分的不同管控区域类型 。一类地区通常是疫情最为严重、传播风险极高的区域,可能会实施较为严格全面的管控措施 ,如全域封闭管理、人员足不出户等。二类地区疫情严重程度次之,管控措施会相对宽松一些,可能会限制人员流动,部分区域进行管控等。
城阳区自3月14日起划分封控区、管控区 、防范区三类管控区域 ,具体划分及管控措施如下:划分范围封控区:将城阳区金日紫都小区10号楼划为封控区 。管控区:金日紫都小区10号楼所在小区列为管控区。防范区:城阳区其他地区均为疫情防范区。管控措施封控区:实行“区域封闭、足不出户、服务上门”。
定义:近来未监测到媒介伊蚊分布 、既往未报告过登革热本地病例的地区 。包括:内蒙古、吉林、黑龙江 、青海、宁夏、新疆及新疆生产建设兵团。
就是封控区 、管控区、防范区共三类。加强社区居民小区疫情防控工作部署,将社区居民小区划分了三个等级:封控区、管控区 、防范区共三类 。
基孔肯雅热三类地区主要根据疫情活跃程度和传播风险划分,涉及防控措施的差异。世界卫生组织和各国卫生机构将基孔肯雅热流行区划分为不同风险等级。第一类地区(高风险)通常指病毒持续活跃传播、蚊媒密度高的区域 ,如印度、东南亚部分国家及非洲热带地区,需加强灭蚊和病例监测 。
社区暴发区和局部流行区(高风险区):指本行政区域内新冠肺炎病例明显增多,发生聚集性和暴发疫情 ,或出现持续传播,且1周内发病率大于十万分之三。三类地区防控措施总体策略:科学防控、分区分级 、精准施策。低风险地区:全面恢复正常生产生活秩序 。

中高风险地区是怎么划分的
〖壹〗、划分基本单位:一般以县区、街道 、乡镇、社区等为基本单位进行分区分级。通过这种相对集中的区域划分,能够更精准地掌握当地疫情的实际情况 ,包括感染人数、传播范围等关键信息,为后续的风险等级判定提供基础数据。划分考虑因素:综合考虑发病时间和疫情情况等因素 。
〖贰〗 、高风险地区:需同时满足以下两个条件:条件一:累计确诊病例超过50例。条件二:14天以内有聚集性疫情发生。聚集性疫情指14天内在小范围(如家庭、学校、社区等)发现2例及以上病例。
〖叁〗 、具体来说,如果14天内新增两起及以上的本地聚集性疫情 ,或者新增5例以上本地确诊病例,就会被划定为高风险地区 。而14天内新增1起聚集性疫情或新增2-5例本地确诊病例的,则会被划定为中风险地区。如果14天内没有新增本地疫情,那么该地区就会被划定为低风险地区。
〖肆〗、病例和无症状感染者居住地 ,以及活动频繁且疫情传播风险较高的工作地和活动地等区域,划为高风险区 。原则上以居住小区(村)为单位划定,根据流调研判结果可调整风险区域范围。实行封控措施 ,期间“足不出户、上门服务”。
〖伍〗 、中高风险地区通常所指范围中高风险地区一般是指城市中疫情爆发的某个区,或者是市下辖的县或县级市,是根据确诊或疑似患者的数量建立的隔离区域 。中高风险地区的认定标准 地域:以街道、乡镇为基本单位。时间:以最长潜伏期14天为一个评估单位。疫情情况:根据病例数量及是否发生聚集性疫情划分风险等级 。
疫情风险等级划分5个等级的标准是什么
〖壹〗、高风险地区的定义:这类地区通常是指在一定时间内(通常是14天)累积新冠病例数超过50例 ,并且这段时间内发生过聚集性疫情。 中风险区域的特征:14天内出现过新增新冠确诊病例,但累计确诊病例数未超过50例;或者累计确诊病例超过50例,但在14天内没有发生聚集性疫情。
〖贰〗、疫情等级划分的4个等级判定主要依据病例数 、传播风险及区域防控需求 ,通常分为低风险、中风险、高风险和重点管控区域(部分地区可能将“重点管控”单独列为一级或纳入高风险范畴) 。以下是具体判定标准及说明:低风险地区判定标准:无新增本土病例:连续14天内无新增本地确诊病例或无症状感染者。
〖叁〗 、法律分析:高风险地区:一般是指累计新冠病例超过了50例,同时〖Fourteen〗、天内是有聚集性疫情发生。中风险区域:14天以内有新增新冠确诊病例,合计新冠肺炎确诊病例未超过50病例;共合计确诊的病例超过50例 ,14天之内未未发生聚集性疫情。
〖肆〗、划分标准高风险区:病例数较多,且存在明显社区传播风险(如聚集性疫情) 。通常以小区 、村组或楼栋为单位划定,实行“足不出户、上门服务 ”的封控措施。例如:某小区7天内累计新增10例及以上本土确诊病例,或2起及以上聚集性疫情。中风险区:病例数较少 ,但存在传播风险(如病例轨迹涉及多个场所) 。
〖伍〗、疫情等级划分的4个等级判定通常基于疫情传播风险 、病例数量、防控需求及区域影响等综合因素,具体标准可能因地区或政策调整而略有差异。以下是通用判定逻辑的详细说明:四个等级的通用划分标准低风险地区 判定条件:无确诊病例,或连续14天内无新增本土确诊病例。
〖陆〗、中风险区域:14天以内有新增新冠确诊病例 ,合计新冠肺炎确诊病例未超过50病例;共合计确诊的病例超过50例,14天之内未未发生聚集性疫情 。低风险地区:没有确诊新冠肺炎病例,或连续14天都无新增加确诊新冠病例。
发表评论