【株洲疫情是什么地区的,株洲疫情属于什么风险地区】
株洲渌口区疫情有几例
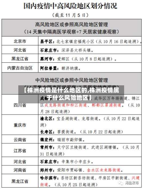
〖壹〗、例。渌口区,隶属于湖南省株洲市,截止2022年11月14日 ,该地区疫情共有7例,有低风险地区6处,中风险地区1处 ,还需要大家佩戴口罩,按时进行核酸检测 。

〖贰〗、据湖南卫健委数据显示,2022年11月7日0-24时 ,株洲市新增确诊3例,新增无症状感染者30例,其中22例为管控人员中发现。这一数据表明 ,株洲市的疫情防控形势依然严峻,需要继续加强防控措施,确保疫情不扩散 、不反弹。

〖叁〗、湖南旅游资源最匮乏的11个县区为:益阳的沅江市、资阳区;常德的安乡县;邵阳的邵东市 、双清区;株洲的芦淞区、渌口区、荷塘区;湘潭的雨湖区;郴州的桂东县;娄底的娄星区 。其中 ,邵东市从“旅游资源匮乏”转变为“经济优势突出 ”的典型案例。

〖肆〗 、芦淞区建设街道钟鼓岭步行街书城 1芦淞区钟鼓岭路与新华西路交叉处(王府井)1芦淞区建设街道七一路玛酷机器人培训学校 1芦淞区建设街道钟鼓岭爱民螺蛳粉店 1渌口区渌口镇青龙湾中央学府4栋 以上措施自2022年11月14日0时起执行,后续将根据疫情防控形势变化适时调整。
〖伍〗、月1日株洲市石峰区在校内学生中发现1名新冠确诊病例,后芦淞区在其密切接触的学生中发现2例新冠病毒阳性检测者,11月2日株洲市新冠肺炎疫情防控指挥部新划定高中风险区23个 ,并在主城区及攸县城区实行3天静默管理 。
〖陆〗、渌口区是株洲市下辖的五个行政区之一,与天元区 、芦淞区、荷塘区、石峰区并列。株洲市除了这五个区外,还辖有攸县 、茶陵县、炎陵县三个县 ,以及代管的县级醴陵市。此外,株洲市还设立有云龙示范区 。区域特色 作为株洲市的一部分,渌口区不仅拥有得天独厚的地理位置 ,还承载着丰富的历史文化。
湖南株洲疫情严重吗
不严重。根据湖南株洲疫情防控中心显示,截止2022年9月20日湖南株洲是低风险地区属于常态化防控,所以疫情不严重 。株洲 ,古称建宁,湖南省辖地级市,长株潭城市群核心城市、长江中游城市群城市之一。
月7日下午 ,湖南省株洲市一中多名学生被诊断为新冠肺炎确诊病例。经当地政府相关部门调查后,确认该学校对疫情防控工作重视不够,常态化疫情防控措施流于形式,且在学校出现突发情况时 ,没有进行及时有效的应急处理,导致多名学生感染且疫情向社会面外溢,造成了严重后果。
严重 。通过查询相关资料显示:截止到2022年9月7日 ,湖南株洲属于我国中风险地区,疫情很严重,如有出现感冒 ,发烧,出现嗓子发热等情况,需要向当地的疫情防控部门进行上报。
茶陵县将继续加强境外返乡人员、中高风险地区来茶人员的健康管理 ,严格落实闭环转运 、集中隔离、核酸检测等措施。强化重点场所(如学校、商超 、医疗机构)的疫情防控,确保环境消杀、人员健康监测等措施到位 。通过社区宣传、媒体科普等方式,持续提高公众对新冠病毒的认知和防护能力。
事件背景:近日 ,株洲市一中发生多名学生确诊新冠肺炎病例的情况,引发社会关注和热议。由于学校人数密集,学生抵抗力相对较弱,一旦出现病例 ,后果往往较为严重 。原因调查:经调查,株洲市一中对疫情防控工作重视不够 、落实不力。
湖南株洲哪个区有疫情
〖壹〗、芦淞区、荷塘区 、天元区、石峰区。通过查询湖南株洲疫情防控消息显示,湖南株洲芦淞区、荷塘区 、天元区、石峰区有疫情 。株洲 ,古称建宁,湖南省辖地级市,长株潭城市群核心城市、长江中游城市群城市之一。
〖贰〗、湖南株洲荷塘区有疫情。通过查询相关信息显示截止于2022年11月27日 ,荷塘区在管控人员中发现2例新冠病毒无症状感染者,其中1例为外省入湘隔离管控人员,近来均已闭环转运至定点医院 。
〖叁〗 、主动告知尚在河南省禹州市和安阳市、广东省珠海市、天津市 、北京市等国内中高风险地区的株洲老乡 ,返株后需落实隔离措施,建议其在现居住地过节,不返乡 ,降低旅途感染和传播风险。
〖肆〗、月29日,株洲市天元区新冠肺炎疫情防控指挥部发布消息。当日,天元区在管控人员中发现5例新冠病毒无症状感染者,近来均已闭环转运至定点医院。
〖伍〗、例 。渌口区 ,隶属于湖南省株洲市,截止2022年11月14日,该地区疫情共有7例 ,有低风险地区6处,中风险地区1处,还需要大家佩戴口罩 ,按时进行核酸检测。

株洲封了哪些地方
026年清明节期间,株洲清水路(三汽运路口至福寿路口段)将实行交通管制。具体管制措施及注意事项如下:核心管制措施 封控时段与范围:2026年4月4日至6日每天6时30分起,清水路(三汽运路口至福寿路口段)实施单向封控 ,禁止一切机动车进入该路段,仅允许车辆驶出 。此措施旨在减少清明祭扫期间的车流压力,避免交通拥堵。
建宁街道 庆云街道 龙泉街道 枫溪街道坚固村双江组安置小区 枫溪街道双江小区 白关镇双福村 白关镇玉泉村 建设街道沿江路2号2栋 建设街道沿江路2号5栋 贺家土街道文化园 1董家塅街道建设一村12栋 1董家塅街道建设一村15栋 1枫溪街道云山诗意小区。
题主是否想询问“2022年株洲九郎山封山了吗”?封了 。九郎山位于株洲市北郊。距长沙30公里 ,距湘潭10公里,主峰海拔328米,是长 、株、潭三市城区之最,截止到2022年10月14日通过查询株洲市九郎山发布的公告可知 ,为预防山火,株洲九郎山各个出入口已封闭,已经封山。
庆云街道、龙泉街道 。通过查询株洲相关资料显示 ,2022年11月24号株洲庆云街道 、龙泉街道有序恢复生产生活秩序。株洲市,古称建宁,是湖南省辖地级市 ,位于湖南省东部。
发表评论