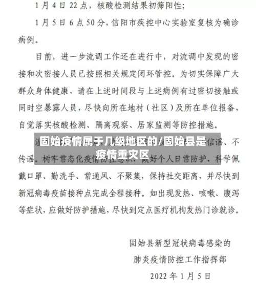
固始疫情属于几级地区的/固始县是疫情重灾区
河南信阳固始县疫情最新消息
“摘星”背景与时间2022年5月11日13时起,固始县疫情防控指挥部发布通告,将县域内所有中风险区调整为低风险区 ,同时全面解除封控区、管控区 、防范区的管控措施。这一调整标志着信阳市中风险地区正式“清零 ”,全域进入低风险状态,市民行程码上的“*”标记随之取消 。

固始县通过“本地吸纳+对外输出”双轮驱动 ,结合“点对点 ”包车、全渠道信息推送、车费补贴等措施,有效破解了疫情期间贫困劳动力返岗就业难题。截至近来,全县4万余名贫困劳动力实现就业 ,为脱贫攻坚与乡村振兴衔接奠定了坚实基础。

信阳市:2022年1月3日以来有信阳市固始县旅居史的来(返)川人员实施居家或集中隔离,每3天进行1次核酸检测,直至离开旅居地满14天为止 。
回宝鸡经过西安是否会被隔离 ,取决于来源地风险等级以及是否在西安下车或逗留。具体如下:风险地因素:如果来源地有确诊病例且未调整风险等级,或直接来自中高风险地区,那么经过西安回宝鸡时 ,可能会面临隔离措施。
如商城县韩冲万亩茶园王乐制茶厂负责人王同军,坚持不低于市场费用收购老客户鲜叶 。提供专项贷款:信阳官方为茶企 、茶农提供65亿元专项贷款,确保茶叶收购资金充足。春茶上“云端”缓解“销售难”疫情对销售的影响:受疫情影响,大型茶叶展销会取消 ,外地茶商来信阳交易减少。
天星教育心系武汉,2月12日向河南省慈善总会捐赠20万元现金,专项用于武汉疫情防控工作 。助力河南家乡抗疫 作为河南本土企业 ,天星教育向信阳市固始县红十字会捐赠10万元现金,定向用于固始县人民医院防疫救助,支持一线医护人员抗击疫情。
好消息!信阳摘星了!
〖壹〗、媒体报道与信息来源此次“摘星 ”消息由大河报·豫视频记者李鑫及通讯员汪星晨报道 ,信息来源权威可靠,确保了公众获取内容的准确性。总结:信阳市行程码“摘星”是疫情防控取得阶段性成果的体现,但常态化防控仍需市民积极配合 。只有持续落实防疫措施 ,才能共同维护安全稳定的社会环境。
〖贰〗、当地区连续14天无新增确诊病例时该地区可以摘星。只要你所在的地方中高风险地区没有了,行程卡里的星号就会去掉了。信阳市5月11日13时,固始县全域降为低风险地区 ,近来信阳市全域为低风险地区,信阳市全域近来为低风险地区,行程卡近来没有星号 。
〖叁〗 、在发现核酸初筛阳性人员后,山东烟台市蓬莱区4月23日宣布景区景点暂停开放。4月22日 ,河南信阳市固始县也宣布旅游景点暂停开放。全省摘星地区可放心本地游,但需遵守防疫措施 卢洪洲表示,对于全省摘星的居民来说 ,可以比较放心地进行本地游 。
今晚固始封城了吗
没有。截止到2022年11月1日,通过查询固始疫情官方网站显示:此县以于2022年10月25日降为低风险地区,所以2022年11月1日晚上是不封城的。出行需佩戴好口罩 ,积极配合疫情防控,保护好人身安全,少去人多的地方 。
月25号固始县没有封城。通过查询河南省疫情指挥部官方信息了解到 ,截止到2022年11月24日,固始县段集镇新增确诊病例0例,属于低风险地区 ,是没有疫情的。居民也要注意自我防护,不要人员聚集 。
不会。截止2022年11月7日,固始属于常态化防控区域,因此不会封城。固始县 ,河南省信阳市辖县、河南省直管县,位于河南省东南端,豫皖两省交界处 。
固始明天不会封城。顾城现在疫情不严重 ,属于常态化防控区域,没有封城,但不要去重灾区。
没有。通过查询舒城县疫情防控信息显示 ,截止至2022年12月8日,六安市舒城县没封城 。六安,简称英 ,别称“皋城”。辖区东邻省城合肥市,南接安庆市和湖北省英山、罗田两县,西与河南省商城 、固始毗连。
河南信阳属于什么风险地区
例如 ,疫情早期湖北全省及全国确诊病例超过100人的27个市被列为重点疫区,具体包括浙江省温州市、台州市、杭州市 、宁波市,河南省信阳市、驻马店市,安徽省合肥市、阜阳市 ,江西省南昌市等 。这类地区因疫情传播风险较高,需采取严格管控措施。
地理位置与地震区:信阳位于中国的中部地区,属于华北地震区的一部分。虽然华北地震区是中国地震活动较为频繁的地区之一 ,但信阳在其中的地震活动性相对较低 。地震发生的不确定性:地震的发生具有不确定性和难以预测性。尽管信阳市的地震活动性相对较低,但这并不意味着该地区完全不会发生地震。
河南信阳属于低风险地区 。自2022年5月11日13时起,河南省信阳市固始县县域内所有中风险区调整为低风险区 ,所有封控区、管控区 、防范区全面解除管控,有序恢复疫情防控常态化管理。调整后,全国有高中风险地区21+73个。如何做好个人防护:勤洗手 。
河南省信阳市确实存在发生地震的可能性 ,且近来信阳地震带活动处于高峰阶段,仍有发生4—5级地震的危险性。地理位置与地震带关系 河南省信阳市位于华北板块华北地震带与华南板块华南地震带之间,这一地理位置使得信阳地区的地震活动具有南北过渡的特征。
截止2022年5月14日 ,信阳信阳市辖区地区近来没有中、高风险区域,都是低风险地区。风险地区划分标准 地域:以街道或乡镇为基本的单位 。时间:以新冠肺炎的最长潜伏期14天为一个单位。疫情:累计多少新冠肺炎病例、有无出现聚集性疫情。
近来公开信息尚未明确提到10月30-31日河南具体危险区域,但借鉴历史天气模式,黄河以南地区存在一定风险 。 风险区域借鉴结合5月底河南省强降水区域特征 ,若气象条件类似,豫南的南阳 、信阳、驻马店、周口等南部县市需特别关注短时强降雨和雷暴大风,这些区域山地与平原过渡地带易出现积水或山洪。

有河南信阳市固始县旅居史的怎么返回绵阳?
有河南信阳固始县旅居史的怎么返回绵阳?近来固始县为低风险区 ,从固始县返回绵阳不需要隔离,持健康绿码出行,另外绵阳疾控要求:所有省外返绵人员倡导到达后24小时内进行一次核酸检测。鉴于当前的疫情形势 ,建议近期非必要不要前往疫情中高风险区 。
居住酒店或其他住所人员,参照此要求执行;对途径绵阳返回居住地的人员,由属地查验健康码 、核酸阴性证明、出发地指挥部出具证明 ,督促落实向目的地报备后闭环送离绵阳。
信阳市:2022年1月3日以来有信阳市固始县旅居史的来(返)川人员实施居家或集中隔离,每3天进行1次核酸检测,直至离开旅居地满14天为止。
国内中高风险地区来返人员国内出现本土确诊病例后 ,疫情发生地未划定中高风险地区时,对14天内有疫情发生所在县旅居史的来返人员,进行社区排查和交通关口排查,要求提供48小时内核酸检测阴性报告 ,不能提供报告的应在24小时内就近完成核酸检测 。
发表评论